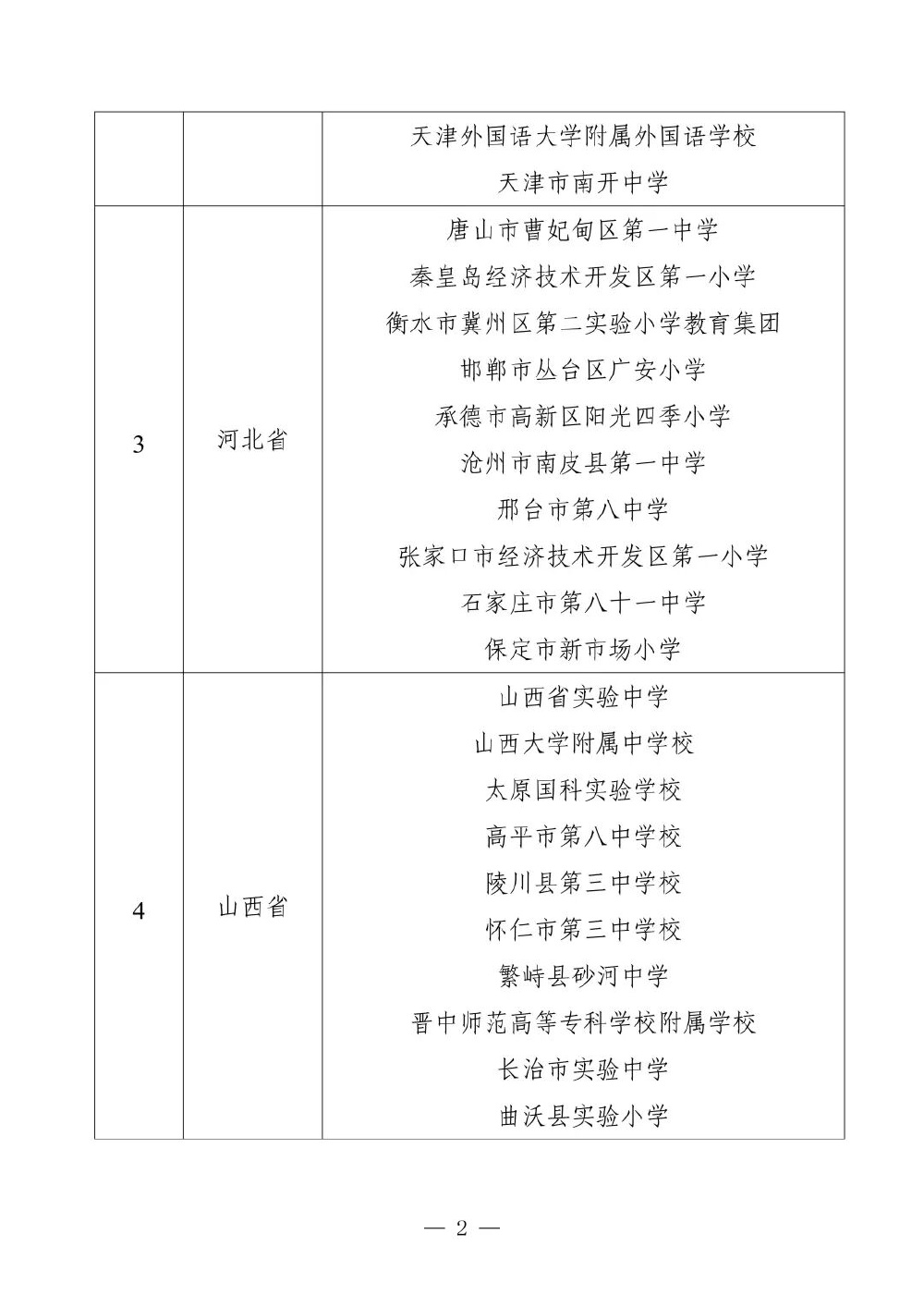
近日,教育部公布了第二批中小学人工智能教育基地名单。经各省教育行政部门推荐、教育部集中公示等环节,最终确定了第二批中小学人工智能教育基地325个。其中,重庆共有10所中小学上榜,一起看上榜名单——
第二批中小学人工智能教育基地名单(重庆市)。
重庆市万州高级中学、重庆市巴蜀中学校、重庆市大渡口区义渡小学校、重庆八中宏帆中学校、重庆市育才中学校、西南大学附属中学、重庆市聚奎中学校、重庆市璧山中学校、重庆市丰都中学校、重庆市第一实验中学校。一起看全名单。















图源:重庆教育








当前浏览器版本过低,建议升级到Internet Explorer
9及以上版本或者安装Chrome内核浏览器获得最佳浏览体验。查看详情
更换或升级浏览器以获得最佳体验。
当前浏览器版本过低,可能会有安全风险且无法正常显示。建议您升级或使用其他浏览器。
若您当前使用的浏览器为QQ浏览器或者360浏览器仍出现该提示,请切换至极速模式。
您即将离开“重庆市人民政府网站”





