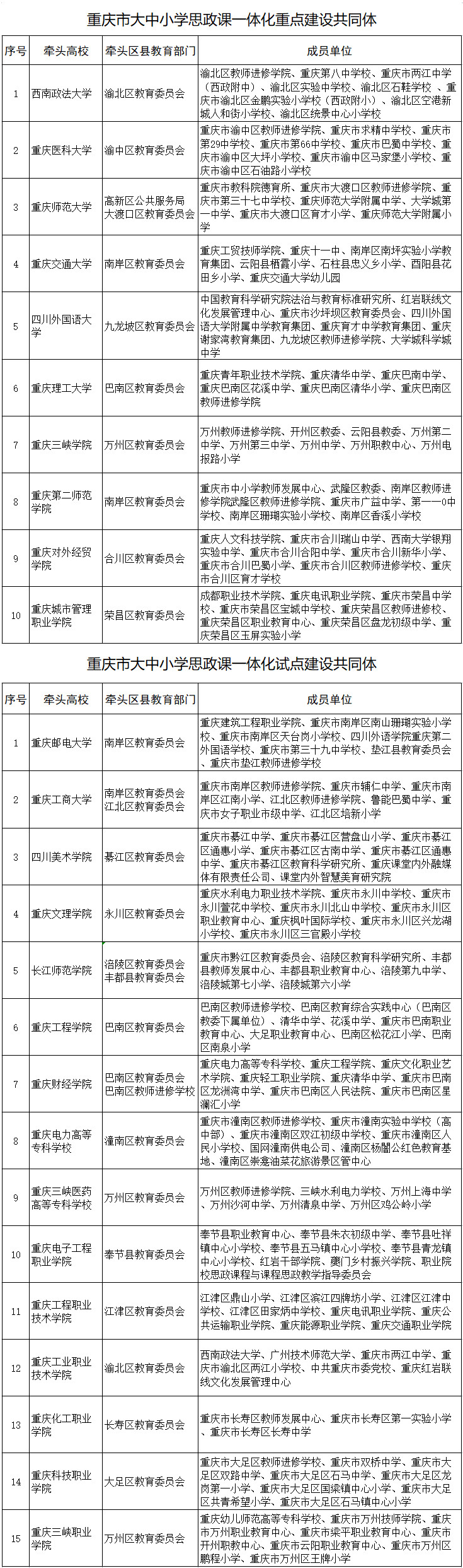
5月5日,重庆日报记者从重庆市大中小学思政课一体化建设推进会暨革命文化融入思政课教学研讨会上获悉,我市确定了首批重庆市大中小学思政课一体化重点建设共同体10个、试点建设共同体15个,为全市大中小学思政课一体化建设搭建起重要平台。
大中小学思政课一体化是指将大学、中学和小学的思想政治课程统一起来,建立一套“三位一体”的思政素质教育体系,以达到相互衔接、互相融合的目的。按照教育部相关要求,一体化建设的主要目标是达到“七个一”:形成一套工作机制,孵化一批品牌活动,打造一批示范“金课”,产出一批优质课程资源,形成一批高水平教研成果,提供一批高质量智库咨政报告,培养一支优秀师资队伍。
在去年底教育部办公厅公布的全国“大中小学思政课一体化共同体”建设名单中,我市以西南大学为牵头高校,包括重庆师范大学、重庆城市管理职业学院、重庆市教育科学研究院、渝中区教委、沙坪坝区教委、北碚区教委、重庆市第一中学、重庆市南开中学、西南大学附属中学、重庆市立信职业教育中心、重庆市人民小学、西南大学附属小学等12家成员单位,组成“大中小学思政课一体化共同体”建设单位,成为“国字号”品牌。
据悉,去年以来,各单位在推进“一体化”建设工作中积极探索,例如西南大学牵头北碚区教委、西南大学附属中学、西南大学附属小学等单位,召开推进大中小学思政课一体化建设教学观摩暨专题教研会;市教科院与渝中区教委召开以本土红色资源研发“大思政课”教学资源包教师工作坊推进会;西南政法大学和渝北区教委牵头重庆八中等单位,搭建一体化建设创新性、研究性工作平台;重庆一中整合高校资源,加强大中小学思政贯通培养,并通过“党建思政双创”“德育思政共进”,促进思政课程融合;南开中学“王小鸥名师工作室”举办大中小学思政课一体化建设论坛等。
接下来,我市将全力打造由西南大学牵头组建的国家级“共同体”,充分发挥名校优师的带动作用,通过常态化开展教材研究、教学研讨、教师培训,以及邻学段、同学段、跨学段相互听课、集体备课等共建活动,形成师师共研、生生共学、课程共建、资源共享、结对共进的良好局面,努力建成学习共同体、学术共同体、育人共同体和价值共同体。同时,建好市级重点建设“共同体”和试点建设“共同体”,开展思政课教材、教师、教学等一体化理论研究和实践探索,擦亮一体化建设的“渝字号”名片。
另据了解,为深化成渝两地大中小学思政教育协同育人,两地拟成立成渝地区双城经济圈大中小学思政课一体化共同体,共同打造在全国具有创新性、辨识度、影响力的“大思政课”品牌。
重庆市大中小学思政课一体化建设共同体组建情况

您即将离开“重庆市人民政府网站”
