10月31日,重庆市科学技术局官网发布《2025年度乡村振兴帮扶项目拟立项项目公示》 ,根据公示清单,本次拟立项项目共计23项,一起来看看。
公示全文
2025年度乡村振兴帮扶项目拟立项项目公示
按照《重庆市科研项目管理办法》相关规定,市科技局组织实施了2025年度乡村振兴帮扶项目申报评审工作。经市科技局办公会审议通过,拟立项项目23项。现予以公示(详见附件),公示时间为2025年10月31日至11月6日。
对公示有异议者,请于公示期内以书面形式向重庆市科学技术局反映,逾期不予受理。凡以单位名义反映情况的材料请加盖单位公章,以个人名义反映情况的材料请署明真实姓名并附联系方式,不受理匿名材料。
联系方式:
社会发展科技处:023-67512285
资源配置与管理处:023-67515789
机关纪委:023-67600056
联系地址:渝北区新溉大道2号生产力大厦1507室
邮政编码:401147
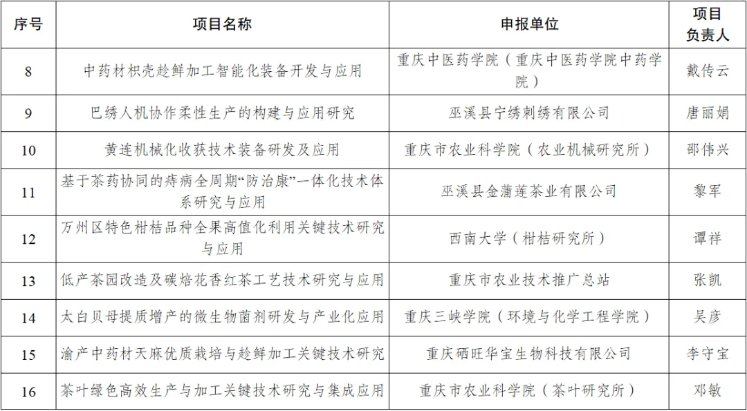
附件:2025年度乡村振兴帮扶项目拟立项项目清单
重庆市科学技术局
2025年10月31日



点击“阅读原文”查看公示内容。








当前浏览器版本过低,建议升级到Internet Explorer
9及以上版本或者安装Chrome内核浏览器获得最佳浏览体验。查看详情
更换或升级浏览器以获得最佳体验。
当前浏览器版本过低,可能会有安全风险且无法正常显示。建议您升级或使用其他浏览器。
若您当前使用的浏览器为QQ浏览器或者360浏览器仍出现该提示,请切换至极速模式。
您即将离开“重庆市人民政府网站”





