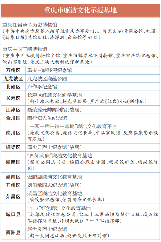
近日,记者从市纪委监委获悉,为贯彻落实中央办公厅《关于加强新时代廉洁文化建设的意见》,按照市委关于清廉重庆建设相关部署,经市纪委常委会研究,决定命名重庆红岩革命历史博物馆等16个单位为“重庆市廉洁文化示范基地”。
据了解,此次命名工作于去年4月启动,经过申报征集、书面评审、实地评估、集中评审、会议研究,最终敲定16个全市首批廉洁文化示范基地。市纪委监委相关负责人介绍:“为了确保工作的权威性、准确性,我们邀请市委宣传部、市文化旅游委、市委党史研究室、四川美术学院等单位有关专家组建了评审组进行了多轮评审、系统评估,以确保真正把廉洁文化元素突出、示范作用发挥充分、具有品牌影响力的基地挑选出来。”
据了解,16个基地中既有具有品牌积淀,长期以来一直发挥着廉洁教育作用的基地,如重庆红岩革命历史博物馆、刘伯承同志纪念馆(故居)、聂荣臻元帅陈列馆(故居)等;又包含了新近挖掘打造且发挥作用较好的基地,如张鹏翮廉政文化教育基地、南川区“一园一廊一馆一基地”廉洁文化教育平台、九龙坡区廉蕴公园等。16个基地的文化类型涵盖革命文化、中华优秀传统文化、社会主义先进文化,充分挖掘和呈现了不同文化类型中的廉洁元素。
“我们要求各示范基地要持续深入挖掘廉洁文化元素、打造廉洁文化品牌,在展陈内容更新、廉洁教育、文艺作品创作、文创产品开发等方面,进一步落实好新时代廉洁文化建设新要求,持续优化基础条件,加强成果运用,巩固完善‘1+16’(市党风廉政教育基地+16个市廉洁文化示范基地)的廉洁文化示范基地格局,充分发挥辐射带动作用。”市纪委监委相关负责人表示,市纪委监委将对被命名单位示范作用发挥情况跟踪问效,同时对全市廉洁文化阵地打造情况进行动态掌握,具有示范作用的,成熟一批、命名一批。

您即将离开“重庆市人民政府网站”
