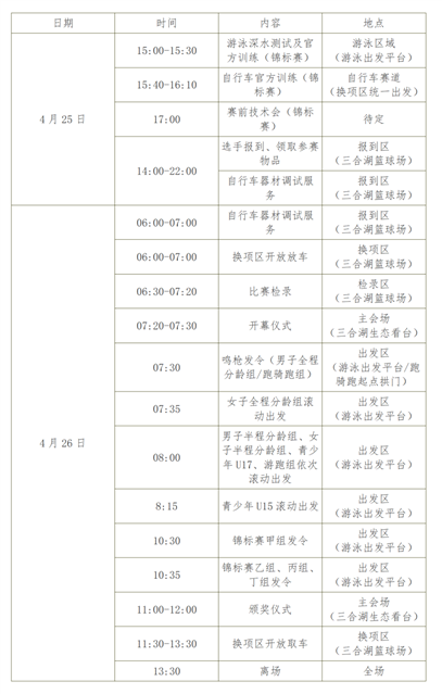
4月9日,记者从垫江县文化旅游委获悉,2025年重庆市青少年铁人三项锦标赛将于4月26日在三合湖湿地公园举行。
据悉,此次锦标赛由重庆市体育局主办,垫江县文化旅游委承办,重庆市铁人三项运动协会协办。赛事秉持高规格、严要求的组织理念,旨在推动全市青少年铁人三项运动蓬勃发展,挖掘和培育更多优秀的后备体育人才。
在项目设置上,组委会充分考虑不同年龄段青少年的身体条件、运动能力及成长特点,设有青少年甲组、青少年乙组、青少年丙组、青少年丁组,各分为男子个人、女子个人。竞赛距离甲组为游泳0.75公里,自行车20公里,跑步5公里;乙组、丙组为游泳0.3公里,自行车10公里,跑步2公里;丁组为游泳0.3公里,自行车5公里,跑步2公里。

“本次赛事面向各区县、体校、学校、俱乐部开放报名。届时,来自重庆各地的青少年选手将汇聚垫江,在三合湖湿地公园展开激烈角逐。”垫江县文化旅游委相关负责人表示,为确保赛事顺利举行,垫江县文化旅游委联合多部门成立工作小组,开展赛道勘察、安全保障、物资调配、医疗救援等筹备工作。同时,组织专业人员对工作人员和志愿者进行全面培训,全力为选手打造安全、优质的竞技环境。
您即将离开“重庆市人民政府网站”
