

















2月16日,重庆日报记者从市政府办公厅获悉,近日,川渝两省市政府办公厅联合发布《成渝地区双城经济圈“放管服”改革2022年重点任务清单》《川渝通办事项清单(第三批)》《川渝电子证照互认共享清单(第一批)》。市政府办公厅相关负责人表示,这三项清单将推动两地政务服务更高效、群众办事更便捷。
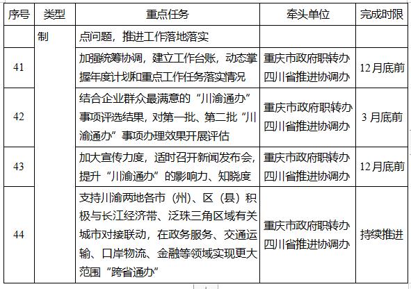
《成渝地区双城经济圈“放管服”改革2022年重点任务清单》紧扣两地企业群众办事创业需求和“急难愁盼”问题,列出“共同打造一流市场环境”“推动事中事后协同监管”“推进无差别政务服务”“健全协调联动机制”4个方面共44项重点任务。
如正式上线运行成渝地区双城经济圈登记档案智慧查询系统,并不断优化完善系统功能,实现在成渝地区双城经济圈内网上自助查询企业注册档案;建立川渝两地重点企业跨区域涉税事项协调工作机制,统一政策执行口径,推进便捷办税同标同质;共同完善国际人才引进政策,协同推进外国人工作、停居留、永久居留便利服务等改革举措;探索建立成渝地区双城经济圈重大项目有关政务服务集成化办理机制;建立川渝两地跨区域协同监管机制,统一生态环境、交通运输、食品药品、质量安全、文化执法、劳动监察等领域处罚裁量基准,共同开展执法行动等。
《川渝通办事项清单(第三批)》包含个人住房公积金贷款提取、租房提取住房公积金、社会保险参保缴费记录查询、工伤职工异地就医结算、户籍信息(户口登记项目内容变更更正)证明、户籍信息(注销户口)证明、新生儿入户、往来台湾通行证签发、往来港澳通行证签发等101项高频政务服务事项,主要涉及发改委、公安、人社、生态环境、交通、税务等部门(单位),将在今年9月前实现川渝通办。
例如工伤职工异地就医结算,川渝两地将对接国家政策,协同分步实施。申请人只需持原有社保卡到川渝地区的医院,就能直接结算工伤医疗费、辅助器具配置费、工伤康复费等,不仅可以方便工伤职工及时在异地就医,也可以提升他们异地就医结算的便利程度,进一步增强群众幸福感、获得感和安全感。
《川渝电子证照互认共享清单(第一批)》显示,居民身份证、机动车驾驶证、居住证、结(离)婚证、营业执照、食品经营许可证、不动产登记证明、道路运输证等34项电子证照将实现川渝互认共享。
“今年我们川渝两地首次推出一批川渝电子证照互认共享清单,以后两地的群众就不用带着各种实体证件到处跑了。”市政府办公厅相关负责人表示,川渝电子证照互认共享将有助于在线数据核验,减轻群众现场提交实体材料的负担,一体化服务、同城化待遇。
据统计,截至去年年底,第一批和第二批共210项“川渝通办”事项累计办件量超过868万件,为两地企业和群众提供了更加方便快捷、高效务实的政务服务。
您即将离开“重庆市人民政府网站”
