2025年三季度,重庆市“无废指数”最高得分84.80分,最低得分78.29分,全市平均得分为81.56分,共计32个区县得分在80分以上。
从区域分布来看,中心城区平均得分83.17分,主城新区平均得分81.83分,渝东北平均得分80.92分,渝东南平均得分79.75分。

杨毅 摄
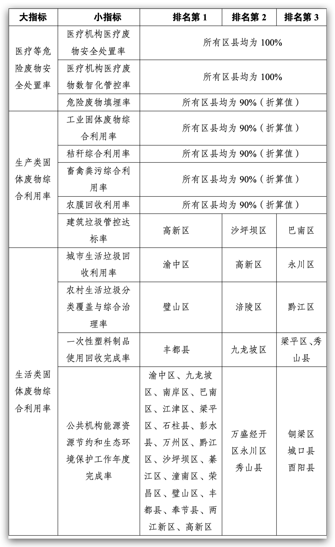
2025年第三季度单项指标得分排名情况↓↓↓

下一步,我市将基于三季度“无废指数”测算结果开展区县得分分析,深入查找短板,明确后续工作重点。同时结合国家要求开展全市“无废城市”建设年度进展成效评估,动态优化完善“无废指数”指标体系3.0版及计算方法,深化结果应用,高质量推进全域“无废城市”建设。








当前浏览器版本过低,建议升级到Internet Explorer
9及以上版本或者安装Chrome内核浏览器获得最佳浏览体验。查看详情
更换或升级浏览器以获得最佳体验。
当前浏览器版本过低,可能会有安全风险且无法正常显示。建议您升级或使用其他浏览器。
若您当前使用的浏览器为QQ浏览器或者360浏览器仍出现该提示,请切换至极速模式。
您即将离开“重庆市人民政府网站”





