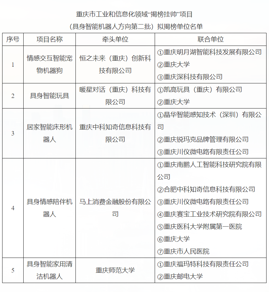
9月10日,市经济信息委公示我市具身智能机器人方向第二批“揭榜挂帅”项目名单,涉及5个机器人应用场景。

市经济信息委网站截图
“我们将依托‘揭榜挂帅’项目进行选种育苗培优,围绕优质中小企业生成、发展、壮大,实施梯度培育。”市经济信息委相关负责人称,此次“揭榜挂帅”的5个项目,包括情感交互智能宠物机器狗、具身智能玩具、居家智能床形机器人、具身情感陪伴机器人、具身智能家用清洁机器人等5类。接下来,该委将围绕上述5类产品实施创建产品创新体系、加强产品应用推广、提升产业生成能力、强化发展要素支撑、加强协调联动等一揽子举措,激发具身智能机器人产业领域创新活力。
市经济信息委表示,此次公示的5类具身智能产品,部分已经在市场投用并反馈良好。比如由马上消费金融股份有限公司作为牵头单位,联合重庆大学、重庆市人民医院等多个单位共同开发的“具身情感陪伴机器人”,此前入驻重庆市第一社会福利院,深受不少老年人喜爱。
“虽然具身智能技术在全国及全球都处于起步阶段,不过重庆已具备发展具身智能机器人产业的优势。”市经济信息委负责人介绍,比如在人工智能和关键软件方面,我市有中科云丛、沪渝人工智能研究院的大模型产品及算法,由重庆大学领衔建设的嘉陵江实验室进行具身智能实验布局。在机器人本体集成方面,我市聚集了华数、七腾等一批本地高成长性机器人企业。
该负责人表示,布局具身智能机器人赛道,形成完善而强大的产业集群是必要条件。基于具身智能机器人产业门槛高、研发技术复杂等特点,接下来我市还将精准招引一批AI及机器人产业“链长”“链主”企业。
您即将离开“重庆市人民政府网站”
