
天宫殿街道便企服务点 。两江新区供图
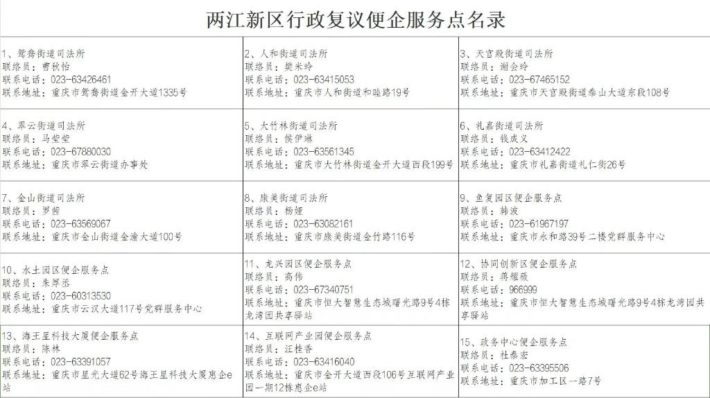
记者从两江新区司法局获悉,两江新区首批15个“行政复议便企服务点”正式挂牌成立,让企业和群众在“家门口”,就能享受“一站式”的行政复议服务。
据两江新区司法局工作人员介绍,首批15个“行政复议便企服务点”设立于8个直属街道及两江数字经济产业园·互联网园等地,将常态化提供法治服务,维护企业合法权益。

首批15个“行政复议便企服务点”。两江新区供图
值得一提的是,每个便企服务点至少设有1名常驻联络员,主要从事行政复议宣传、咨询、指引,接收转递企业递交的行政复议申请资料,参与行政复议案件调解等工作。
此外,两江新区司法局联合辖区街道,走进海王星科技大厦等两江新区企业较为集中的楼宇、园区张贴“行政复议便企服务点指南”服务牌,进一步提升行政复议便民利企知晓度。
除了线下,两江新区涉企行政复议的线上渠道也已同步开通。
如有涉企行政复议需求,只需要扫描“两江新区行政复议指南”二维码,就能快速获取申请行政复议的方式、文书模板等信息,通过“巴渝法声”二维码,群众和企业可以直接在线申请办理行政复议。
此次设立行政复议服务点,在楼宇张贴服务牌,系涉企行政复议“三跨三办”增值化服务改革工作的内容之一,旨在快速妥善化解涉企行政争议,为企业提供便捷、公正和高效的法治服务,助力提升营商环境法治化水平。
下一步,两江新区司法局将派专人对服务点联络员进行指导和培训,及时化解涉企行政争议,确保便企法治服务的专业、准确及落实,持续加强宣传力度,让企业与群众更好地知晓、维护自己的合法权益,为企业高质量发展提供法治保障。
您即将离开“重庆市人民政府网站”
