3月20日,川渝两省市共同印发《2026年共建成渝地区双城经济圈重点项目名单》,发布七大类350个重点项目,年度预计投资4992亿元。
现代基础设施项目107个
包括市郊铁路重庆中心城区至永川线工程、重庆港主城港区洛碛作业区一期工程、川渝1000千伏特高压交流加强工程、川气东送二线重庆段等
现代产业体系项目163个
包括8英寸碳化硅模组生产基地、方大重庆航空城、中天寰宇智能制造低空产业飞行总部基地、中船重庆枢纽港清洁能源装备产业基地等
科技创新项目22个
包括北京大学重庆碳基集成电路研究院、精密位移测量全国重点实验室、两江产业大厦(赛力斯全球研发中心)、西部(重庆)科学城璧山片区曙光湖智造城等
文化旅游项目15个
包括巫山产城景融合三峡港湾城、乌江画廊旅游设施及配套项目(一期)、重庆观音桥世界知名商圈建设工程、创建汉丰湖国家级旅游度假区基础建设及配套工程等
生态环保项目11个
包括龙溪河生态修复综合整治、北碚区环缙云山生态建设及生态产业化EOD项目(试点)一期、大渡口中梁山环境综合治理与绿色产业融合发展、重庆三峡库区云储国家储备林等
对外开放项目13个
包括重庆寸滩港片区、生命科技城、西部陆海新通道渝黔综合服务区、永川综合保税区建设二期等
公共服务项目19个
包括重庆中医药职业学院、重医大附三院(方大医院)一期扩建及二期工程、华中科技大学同济医院附属协和医院重庆医院(国家区域医疗中心)等
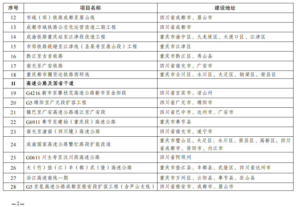
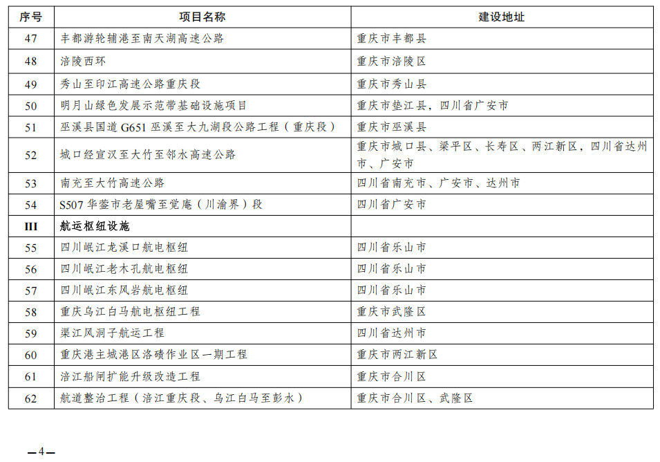
附:2026年共建成渝地区双城经济圈重点项目名单























您即将离开“重庆市人民政府网站”
