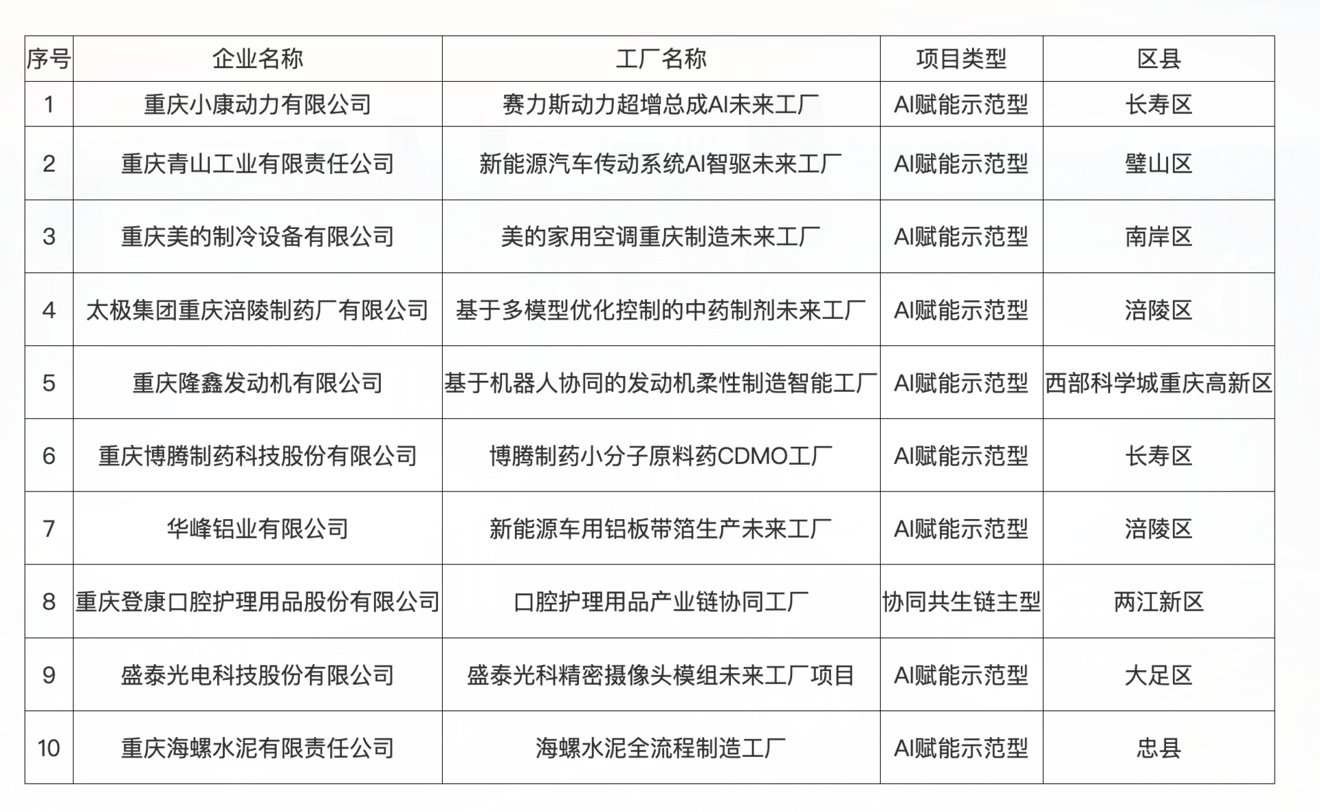
12月26日,记者从重庆市经济信息委获悉,经企业自愿申报、区县经信部门初审、专家评审等程序,拟确定10家工厂为2025年重庆市未来工厂。
未来工厂是通过物联网、大数据、人工智能等新一代信息技术全方位全链条深度应用,围绕企业和产业链开展业务和流程创新,重塑企业核心竞争力,实现更广范围资源优化配置、更深程度生产方式变革、更高水平价值创造的现代化新型组织。
此次入选的工厂分为AI赋能示范型、协同共生链主型。其中,AI赋能示范型指加快人工智能等新一代信息技术在企业“研产供销服”各环节、安全环保管理等领域深度应用,打造人工智能创新应用场景。
协同共生链主型则是通过产业链供应链协同平台,开放数字系统接口,带动产业链上下游企业接入,协同实施标准统一的数字化改造,打造数据互联互通、信息可信交互、资源柔性配置的数字化供应链。
市经济信息委表示,入选的未来工厂项目将作为市工业和信息化专项资金智能制造领域储备项目,后续按照有关政策条件和程序择优给予支持。对未入选的申报项目,根据专家评审意见纳入未来工厂培育清单。

重庆市经济信息委官网截图
您即将离开“重庆市人民政府网站”
