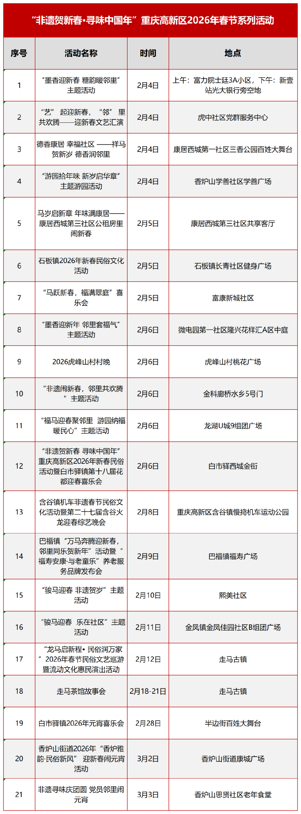
为充分发挥春节作为国家级非物质文化遗产代表性项目的文化引领作用,重庆高新区正式启动“非遗贺新春 寻味中国年”2026年春节系列活动。活动以“区级主会场+镇街分会场”为架构,全区从2月4日至3月3日期间,开展21场新春活动,邀请大家一起感受热闹精彩、喜乐祥和的年味!
活动信息如下,快来参与吧!
当前浏览器版本过低,建议升级到Internet Explorer 9及以上版本或者安装Chrome内核浏览器获得最佳浏览体验。查看详情
更换或升级浏览器以获得最佳体验。
当前浏览器版本过低,可能会有安全风险且无法正常显示。建议您升级或使用其他浏览器。
若您当前使用的浏览器为QQ浏览器或者360浏览器仍出现该提示,请切换至极速模式。
您即将离开“重庆市人民政府网站”