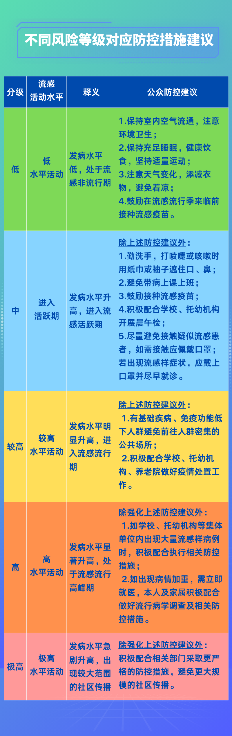
12月16日晚,重庆市疾控中心联合市气象服务中心,推出2025年第51周(12月15日-21日)“流感风险等级与防控建议”。数据显示,当前重庆全市仍处于流感流行季,流行强度较上周略有降低,随着气温逐渐下降,感染风险持续存在。
重庆疾控提醒市民及时接种流感疫苗,严格做好个人防护,共筑健康防线。
当前浏览器版本过低,建议升级到Internet Explorer 9及以上版本或者安装Chrome内核浏览器获得最佳浏览体验。查看详情
更换或升级浏览器以获得最佳体验。
当前浏览器版本过低,可能会有安全风险且无法正常显示。建议您升级或使用其他浏览器。
若您当前使用的浏览器为QQ浏览器或者360浏览器仍出现该提示,请切换至极速模式。
您即将离开“重庆市人民政府网站”